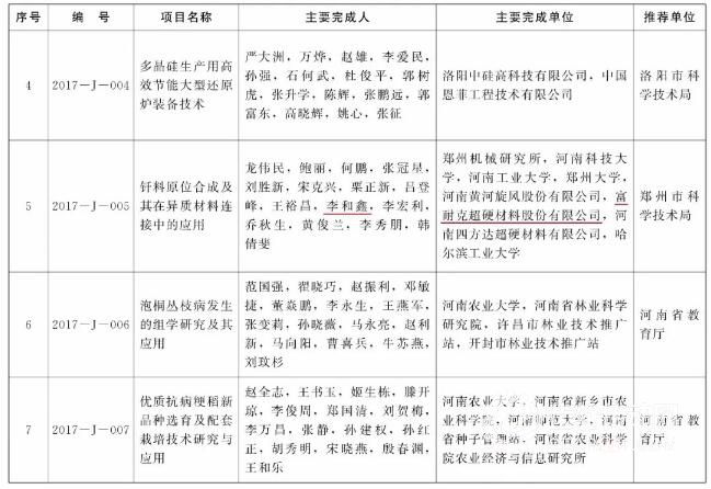
近日,河南省人民政府發布了《河南省人民政府關于 2017 年度河南省科學技術獎勵的決定》,富耐克超硬材料股份有限公司與鄭州機械研究所等單位聯合開發的技術“釬料原位合成及其在異質材料連接中的應用”獲得 2017 年度河南省科學技術進步獎一等獎。

“釬料原位合成及其在異質材料連接中的應用”技術針對高性能釬料難制造、個性化需求難適應、多要素目標難實現等行業難題,發明釬料設計、制造新方法,發明釬料原位合成技術,突破成分局限性,破解釬料制造技術難題。
項目成果成功應用于飛行器、電子對撞機、雷達、盾構等產品的制造,顯著提高高端裝備核心部件質量可靠性與使用壽命。該項技術自立項實施以來,開發的藥芯釬料、預合金粉末、梯度三明治釬料等產品已成功應用推廣到航空航天、空調制冷、超硬工具等行業。
研發過程中,富耐克發揮了其長期積累的釬焊技術優勢,優化了釬料應用工藝,解決了超硬釬焊刀具、超硬釬焊工具在焊接過程中刀具易脆易斷、 磨料顆粒易損傷和不耐高溫等難題, 提高了產品的成品率。
富耐克自成立以來,始終把技術創新放在重要位置。該獎項的獲得使公司在將進一步提高公司產品的性能, 增強公司產品的品牌影響力,對公司核心競爭力及業務經營產生積極的影響。富耐克超硬材料股份有限公司創立于1988年,位于鄭州國家高新技術產業開發區,是國家高新技術企業、國家超硬材料產業基地骨干企業,立方氮化硼磨料和立方氮化硼刀具國家標準制定單位,專注于超硬材料及制品的研發、生產、銷售和技術服務,是新材料和高端裝備制造業的生產商和服務提供商。經過多年在超硬領域的精耕細作,目前富耐克已在超硬材料及制品的產能方面穩居前列。


“釬料原位合成及其在異質材料連接中的應用”技術針對高性能釬料難制造、個性化需求難適應、多要素目標難實現等行業難題,發明釬料設計、制造新方法,發明釬料原位合成技術,突破成分局限性,破解釬料制造技術難題。
項目成果成功應用于飛行器、電子對撞機、雷達、盾構等產品的制造,顯著提高高端裝備核心部件質量可靠性與使用壽命。該項技術自立項實施以來,開發的藥芯釬料、預合金粉末、梯度三明治釬料等產品已成功應用推廣到航空航天、空調制冷、超硬工具等行業。
研發過程中,富耐克發揮了其長期積累的釬焊技術優勢,優化了釬料應用工藝,解決了超硬釬焊刀具、超硬釬焊工具在焊接過程中刀具易脆易斷、 磨料顆粒易損傷和不耐高溫等難題, 提高了產品的成品率。
富耐克自成立以來,始終把技術創新放在重要位置。該獎項的獲得使公司在將進一步提高公司產品的性能, 增強公司產品的品牌影響力,對公司核心競爭力及業務經營產生積極的影響。富耐克超硬材料股份有限公司創立于1988年,位于鄭州國家高新技術產業開發區,是國家高新技術企業、國家超硬材料產業基地骨干企業,立方氮化硼磨料和立方氮化硼刀具國家標準制定單位,專注于超硬材料及制品的研發、生產、銷售和技術服務,是新材料和高端裝備制造業的生產商和服務提供商。經過多年在超硬領域的精耕細作,目前富耐克已在超硬材料及制品的產能方面穩居前列。
